【进行中】关于《亚洲博彩app 水土保持规划(2022-2035年)(征求意见稿)》征求意见的公告
公告
按照《关于加强新时代水土保持工作的意见》具体要求,配合《全国水土保持规划(2015-2030年)》和《天津市水土保持规划(2016-2030年)》的开展和实施,亚洲博彩app 水务局组织起草了《亚洲博彩app 水土保持规划(2022-2035年)》(征求意见稿),按照亚洲博彩app 重大行政决策事项相关规定现向社会公开征求意见,时间为2023年11月9日至2023年12月9日。
欢迎社会各界人士提出宝贵意见和建议,通过电话或电子邮件等形式反馈,并请附联系人及联系方式以便进一步沟通。
通讯地址:亚洲博彩app 水务局(亚洲博彩app 建设路157号)
联系人:王寅波
电话:022-29231921
电子邮箱:[email protected]
亚洲博彩app 水务局
2023年11月8日
草案正文







































































背景介绍
一、 编制背景、意义
随着经济发展和社会进步,新时代天津市水土保持工作有了新的要求和目标。2011年5月,为贯彻落实《中共中央国务院关于加快水利改革发展的决定》(中发〔2011〕1号),强化水土保持规划在水土保持法中的法律地位,水利部在组织编制全国水土保持规划基础上,要求各省(自治区、直辖市)编制水土保持规划。
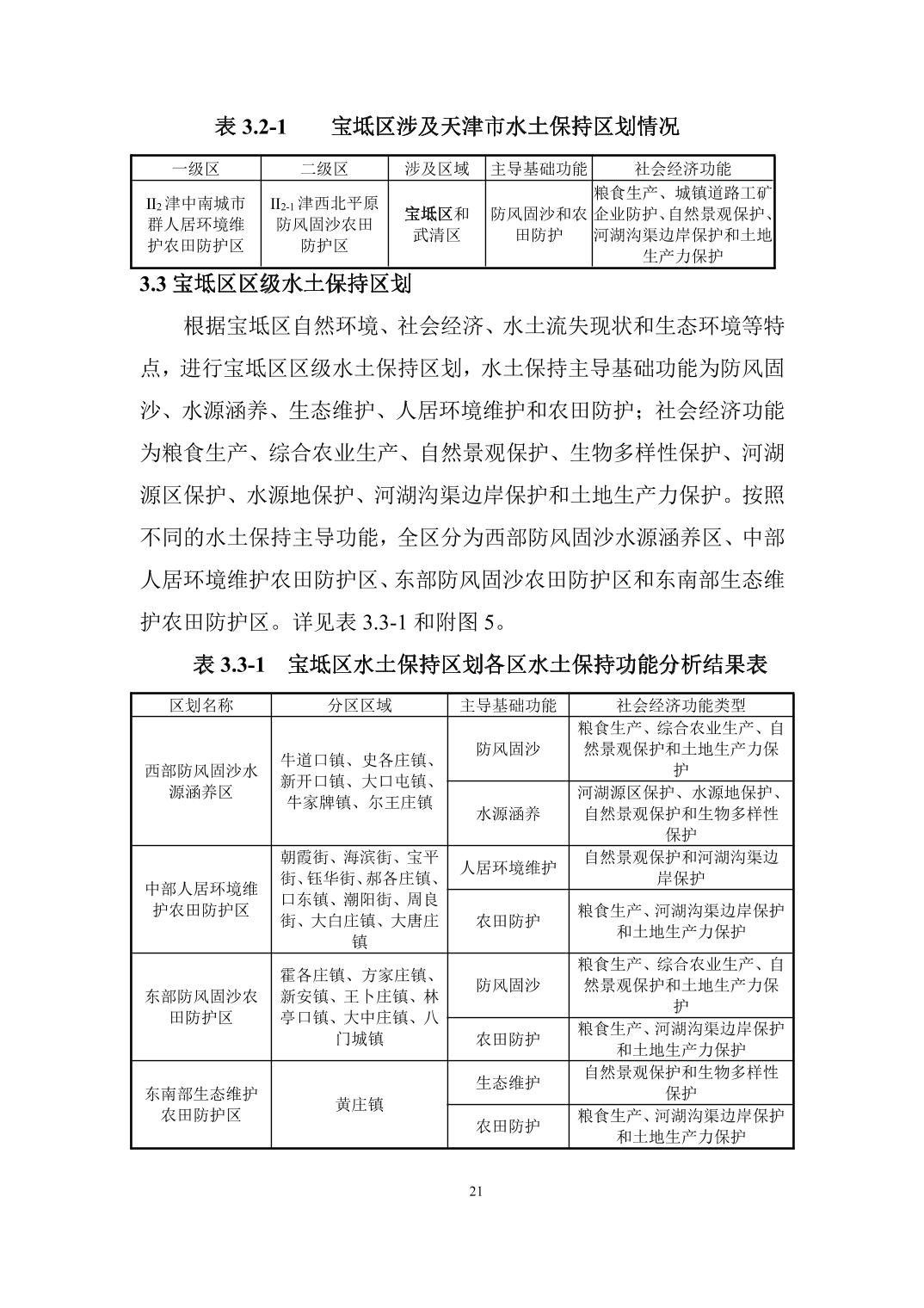
2015年获国务院批复的《全国水土保持规划(2015-2030年)》将平原区(包括华北平原区—京津冀城市群人居环境维护农田防护区)纳入水土保持工作范畴:改善华北平原区农业产业结构,推行保护性耕作制度,强化河湖滨海的监督管理。2017年7月获天津市政府批准的《天津市水土保持规划(2016-2030年)》也将天津市域范围所有平原区纳入水土保持预防、治理和监管范畴,并提出下一步将指导全市各区进行水土保持详细规划。
近年来,党的二十大和《关于加强新时代水土保持工作的意见》也均提出了加强水土流失防治相关要求。
因此,为有效指导我区水土保持工作,全面贯彻党的二十大精神、落实《关于加强新时代水土保持工作的意见》的具体要求,配合《全国水土保持规划(2015-2030年)》和《天津市水土保持规划(2016~2030年)》的开展和实施,准确把握天津市对亚洲博彩app 水土保持工作的新定位,科学编制和有效实施亚洲博彩app 水土保持规划,努力转变水土保持工作思路,对全面推进亚洲博彩app 水土保持工作健康持续发展具有至关重要的指导意义。
二、 规划基本情况
《亚洲博彩app 水土保持规划(2021-2030年)》(以下简称“规划”)共十二章,从规划总体思路、水土保持区划、总体布局、预防规划、治理规划、监测规划等方面,对亚洲博彩app 水土保持工作进行全面规划。
“规划”规划以习近平新时代中国特色社会主义思想为指导,为深入贯彻习近平生态文明思想、习近平总书记关于治水的重要论述精神和新时期治水思路,准确把握天津市对亚洲博彩app 以防风固沙和农田防护为主导的水土保持功能新定位,结合《中华人民共和国水土保持法》《天津市水土保持规划(2016-2030年)》和天津市、亚洲博彩app 经济发展、生态文明建设大局,通过分析亚洲博彩app 区域环境特征,深入分析水土流失现状,划分亚洲博彩app 区级水土保持区划,对全区水土保持需求进行分析,明确水土保持任务和目标,提出全区水土保持总体布局、分区布局和重点布局,明确预防、治理、监测和综合监管规划,提出近期重点建设项目安排和规划实施保障措施,整体推进亚洲博彩app 水土保持工作,进一步提升水土保持社会管理和公共服务水平。
公众意见采纳情况反馈
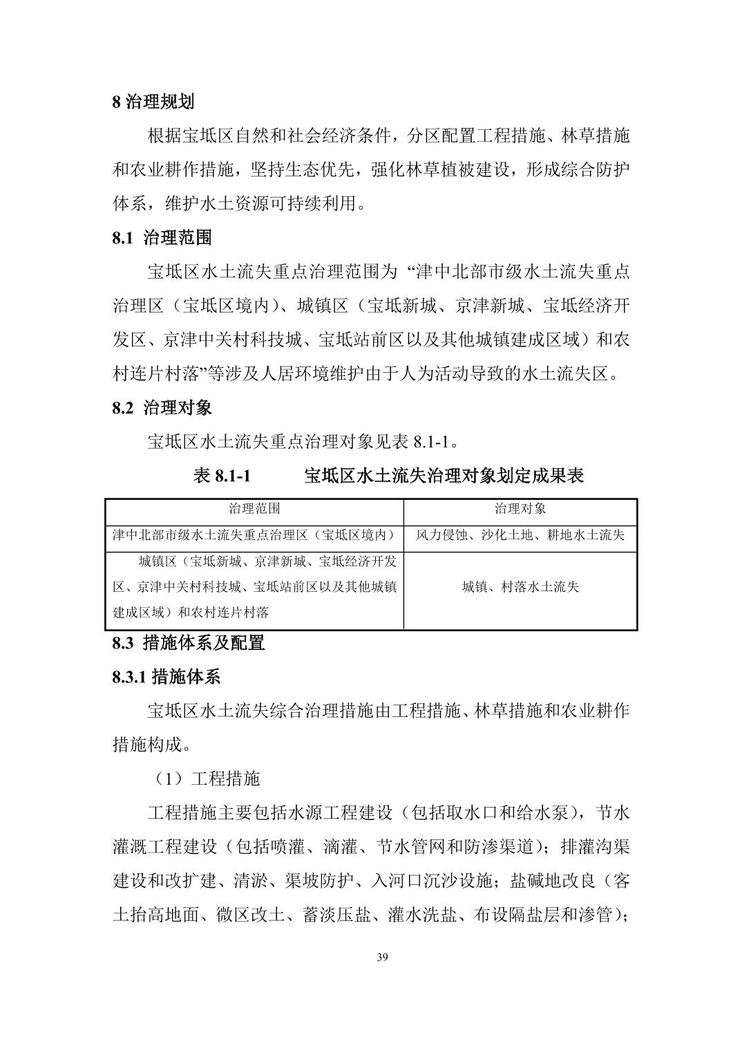
公示期间未收到社会公众反馈意见。