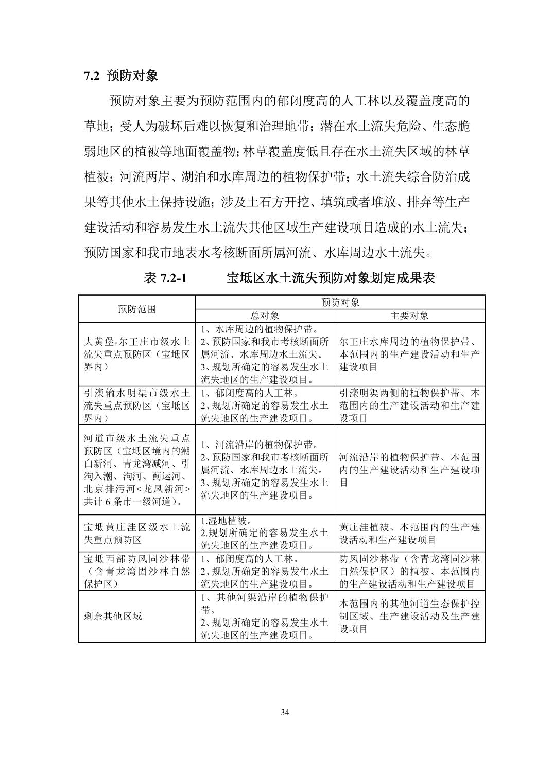
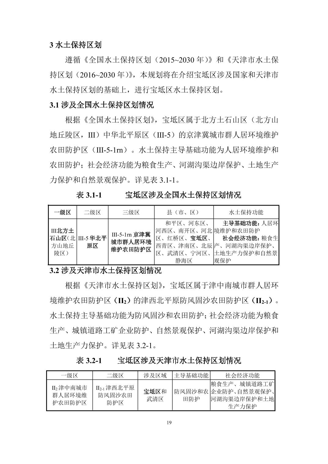
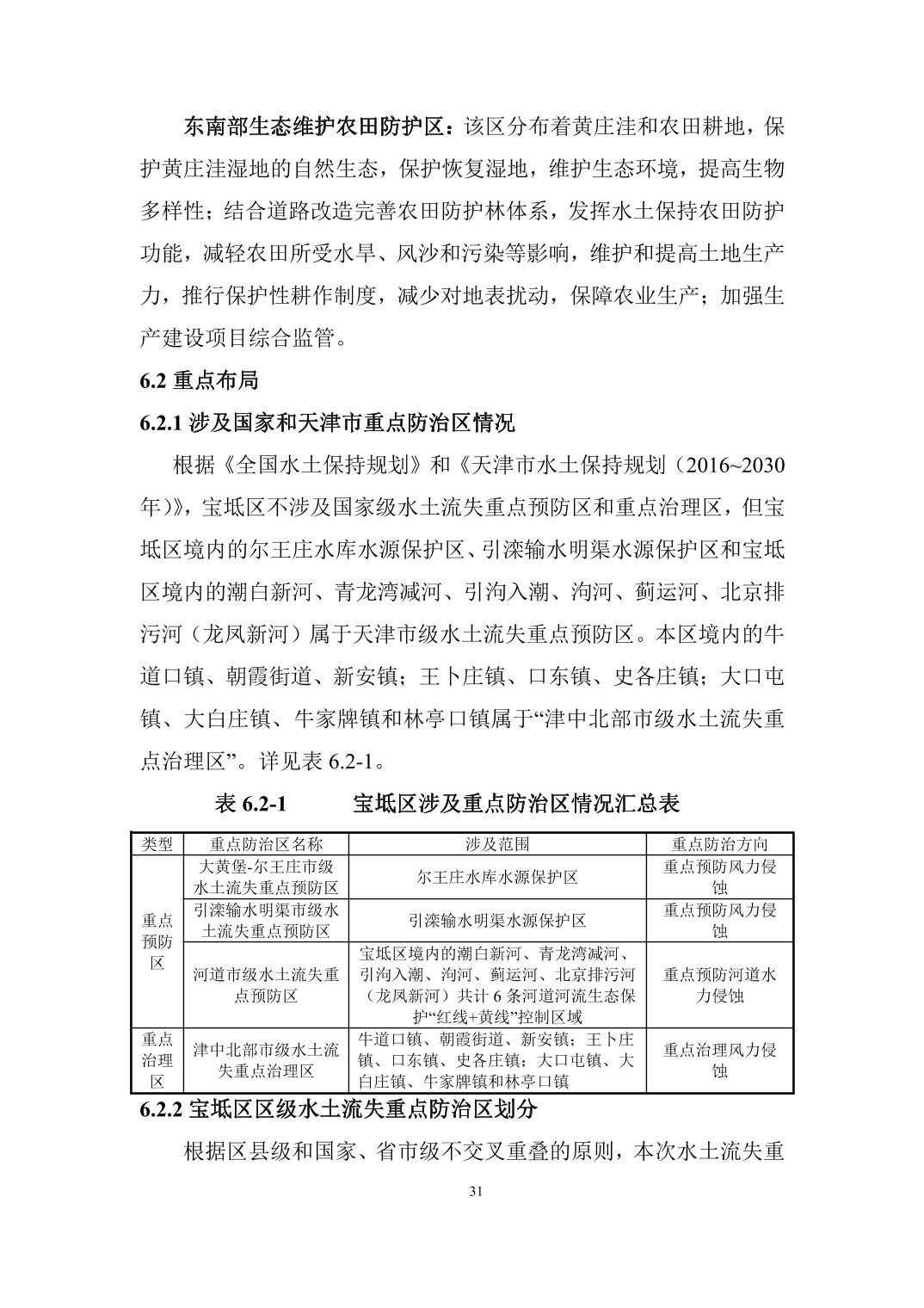
亚洲博彩app
十大亚洲博彩app排行榜
2019年12月3日星期二
无障碍
|
关怀版
|
简体
|
繁体
政务公开
>
政策文件
>
亚洲博彩app 政策文件
>
区政府办文件
名 称 :
十大亚洲博彩app排行榜 办公室关于印发亚洲博彩app 水土保持规划(2022-2035年)的通知
索 引 号 :
111202240002047246/2023-00020
发 布 机 构 :
十大亚洲博彩app排行榜 办公室
发 文 字 号 :
宝坻政办发〔2023〕12号
主 题 :
水利\水资源;水利\水环境
成 文 日 期 :
发 文 日 期 :
附件:
《十大亚洲博彩app排行榜 办公室关于印发亚洲博彩app 水土保持规划(2022-2035年)的通知》全文下载.doc
| 政策解读
《亚洲博彩app 水土保持规划(2022~2035年)》政策解读
《亚洲博彩app 水土保持规划(2022~2035年)》的视频政策解读
| 相关政策
| 相关报道