十大亚洲博彩app排行榜
2019年12月3日星期二
各街道办事处,各镇人民政府,区政府各部门:
《亚洲博彩app 低效用地再开发试点工作实施方案》已经区政府第53次常务会议审议通过,现印发给你们,请遵照执行。
十大亚洲博彩app排行榜 办公室
2024年5月21日
(此件主动公开)
亚洲博彩app 低效用地再开发试点工作实施方案
为稳妥有序推进低效用地再开发试点工作,根据《自然资源部关于开展低效用地再开发试点工作的通知》(自然资发〔2023〕171号)、《天津市人民政府办公厅关于印发天津市低效用地再开发试点工作实施方案的通知》(津政办发〔2024〕1号),结合我区实际,制定本实施方案。
一、总体要求
(一)指导思想
以习近平新时代中国特色社会主义思想为指导,全面贯彻落实党的二十大和二十届二中全会、市委十二届四次全会暨市委经济工作会议精神,聚焦盘活存量土地,加快要素市场配置综合改革,推动城乡发展从增量依赖向存量挖潜转变,探索亚洲博彩app 内涵式、集约型、绿色高质量发展的新路径。
(二)工作目标
1.改善城市功能,补足民生领域短板。通过低效用地再开发,破解用地低效、功能混乱等问题,实现产业腾笼换鸟和创新升级,促进城镇设施条件改善,补足城镇功能尤其是民生领域短板,为亚洲博彩app 高质量发展注入新动能。
2.政策创新驱动,强化空间保障能力。用好用足试点政策红利,结合天津市试点政策和亚洲博彩app 实际,保障政策落地,系统优化低效用地再开发项目审批手续和流程,增强对经济社会发展的空间保障能力。
3.提高用地效益,加快形成新质生产力。以提升产出效益为导向,进一步提高存量土地利用强度和资源配置效率,降低单位GDP建设用地使用面积,实现节地水平和产出效益双提升。
二、重点任务
(一)全面开展摸底调查
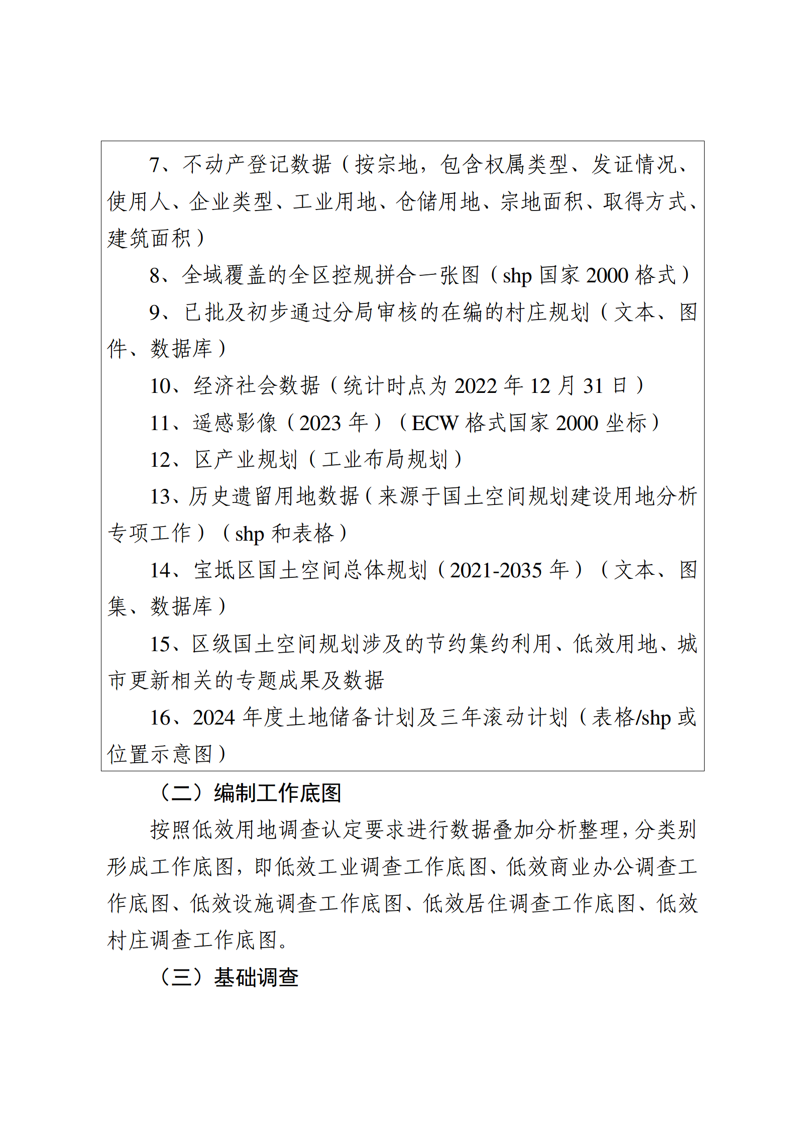
按照《天津市低效用地调查认定指南》,以2022年度国土变更调查为基础,以宗地为单元全面调查土地、建筑、经济等信息,分析评价低效用地的规模、结构、分布和潜力,针对存在问题和盘活诉求,系统梳理影响低效用地再开发的难点堵点,形成“两库一清单”(低效用地数据库、历史遗留用地数据库和问题清单)。
由市规划资源局宝坻分局牵头统筹组织,会同区工信、财政、国资、各街道办事处、各镇人民政府、开发区管委会、京津新城建管委等部门,对低效工业用地、低效城镇用地、低效村庄用地、历史遗留用地根据认定标准和闲置情况开展调查。各相关部门依职责做好配合工作。
(二)强化规划策划引领
1.加强规划策划。依据国土空间规划,结合调查认定成果,明确低效用地再开发重点区域,划定低效用地再开发空间单元。补齐详细规划空白短板,探索同步编制街区控制性详细规划和空间单元内实施层面控制性详细规划,探索低效用地再开发规划审批新机制。结合产业导向、发展需求、招商情况,明确低效用地再开发方式、产业类型、功能定位、用地布局、控制指标、资金平衡等内容。
2.编制实施计划。按照“成熟一批、推动一批”的原则,统筹安排项目实施进度,每年底编制完成下一年度低效用地再开发实施计划,明确开发主体、实施内容、进度时序等,确保项目实施年度化、责任节点化,实现滚动开发、良性循环。
(三)重点盘活四类资源
1.推进低效工业用地盘活。以低效工业用地再开发为重点,鼓励原土地权利人自主或联合再开发,着力增加新产业、新业态,促进产业转型升级,补齐配套设施,增加建筑容量,提高产出效益。在符合国土空间规划和控制性详细规划的前提下,支持土地使用权人按照规划用途实施建设改造。
2.着力盘活低效商业办公用地。以空置商业办公楼宇为重点,结合功能定位及发展导向,深入挖掘载体特色,通过包装策划、提升改造,提升载体优势,强化招商引资和产业导入,推进产业升级焕新。
3.聚焦农村零散低效用地整治。通过城乡建设用地增减挂钩、全域土地综合整治等途径,实施农村零散低效用地复垦复绿,引导建设用地向城区、园区、镇区集中。
4.加快盘活历史遗留用地和空闲地。对于历史形成的没有合法用地手续的建设用地,根据全国国土调查结果,区分发生的不同时期,分类明确认定标准和处置政策,予以妥善处理,进一步拓展国土空间,实现存量资源到增量资产的转变。
(四)有序推进项目实施
对列入低效用地实施计划的项目,根据产权人的开发意愿、招商引资政策和政府收储计划,“一地一策”研究制定低效用地的再开发实施方案,组织实施盘活。
1.制定实施方案。低效用地纳入试点年度计划的,实施主体编制包括盘活模式、改造计划、项目运营计划、资金平衡测算及筹措、建设时序等内容的项目再开发实施方案,并报区政府批准后实施。
2.有序推进盘活。根据试点年度计划,形成工作台账,采取针对性的盘活模式,按照“一地一策”再开发实施方案,综合施策,统筹推进,全面盘活纳入试点计划的低效用地。
三、实施步骤
(一)摸底调查阶段(2024年3月底前)
根据《亚洲博彩app 低效用地再开发试点工作实施方案》,建立工作专班。根据《天津市低效用地调查认定指南》,结合《亚洲博彩app 盘活存量资源资产工作方案》及调查成果,启动摸底调查工作。编制上报2024年度低效用地再开发实施计划,启动首批试点项目。
(二)推进实施阶段(2024年4月-2026年12月)
2024年4月底前,完成低效用地底数和历史遗留用地上图入库,经区人民政府同意后,提交市规划资源局审核。
2024年12月底前,深度挖掘我区已盘活项目经验做法,形成首批典型案例。
2025年9月底前,按照自然资源部的统一部署,开展中期评估,形成评估报告,经区人民政府同意后报市规划资源局。
2025年12月底前,更新完善低效用地数据库,进一步优化调整低效用地再开发政策。
2026年12月底前,统筹推进落实试点任务,持续推动项目实施,形成我区一套完整有效的低效用地再开发长效机制。
(三)总结提升阶段(2027年1月-6月)
2027年6月底前,开展试点工作总结,形成工作总结报告,经区人民政府同意后报市规划资源局。
四、保障措施
(一)加强组织领导
成立亚洲博彩app 低效用地再开发试点工作专班(见附件1),由分管副区长牵头,市规划资源局宝坻分局、区发展改革委、区教育局、区科技局、区工信局、区财政局、区生态环境局、区住建委、区农业农村委、区城管委、区交通局、区水务局、区商务局、区文旅局、区统计局、区税务局、区国资委、区土地整理中心、各街道办事处、各镇人民政府、开发区管委会、京津新城建管委等部门为成员单位。工作专班负责统筹组织试点工作,定期召开会议,审定低效用地再开发政策制度与实施计划,加强督促指导,协调解决实施过程中的难点问题。工作专班办公室设在市规划资源局宝坻分局,承担具体工作,加强对试点工作的跟踪指导,工作专班和专班办公室在试点阶段性任务完成后自动撤销。
(二)强力推动落实
压实压紧试点主体责任,狠抓组织落实。加强低效用地再开发试点工作调度,细化任务分工,及时研究、协调解决有关问题和相关政策,全力推动试点项目实施。
(三)协同推进试点
在推进低效用地再开发试点过程中,与保障性住房建设、“平急两用”公共基础设施建设、城中村改造等“三大工程”、城市更新、乡村振兴、全域土地综合整治等工作统筹结合,加强改革联动,打好政策措施“组合拳”,形成工作合力。
(四)加强宣传引导
通过广播电视、报刊杂志、互联网等途径广泛宣传试点的重要意义和工作内容,提高低效用地再开发试点工作的公开性和透明度,切实保障群众的知情权、参与权、监督权,畅通信息反馈渠道,妥善处理群众合理诉求,为全区推进低效用地再开发试点工作营造良好的社会氛围。
附件1:亚洲博彩app 低效用地再开发试点工作专班
附件2:亚洲博彩app 低效用地调查认定工作步骤




